Skip to main content
HairCited

Vitamin B12 Gambar

4 gambar dari penelitian yang ditinjau oleh rekan sejawat

Semua Asam Lemak Omega-3 Caffeine (Topikal) Dutasteride Finasteride Keratin Kolagen L-Cysteine Microneedling Minoxidil Minyak Rosemary MSM Selenium Seng Spironolactone Terapi Laser Tingkat Rendah Terapi PRP Vitamin B12 Vitamin D Zat Besi
All Types Chart Diagram Photograph Flowchart Forest Plot Micrograph Other
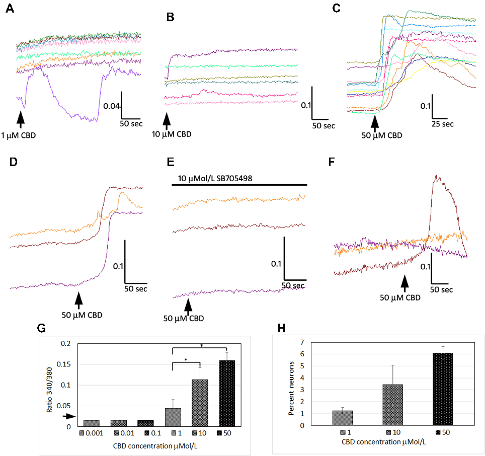
Figure 5
Figure 5 Chart

Calcium imaging or electrophysiological recordings from cultured DRG neurons demonstrating CBD's dose-dependent effects on TRPV1-mediated capsaicin responses and downstream signaling pathways.

CBD Effects on TRPV1 Signaling Pathways in Cultured DRG Neurons.

Figure 6
Figure 6 Chart

Calcium imaging or electrophysiological recordings from cultured DRG neurons demonstrating CBD's dose-dependent effects on TRPV1-mediated capsaicin responses and downstream signaling pathways.

CBD Effects on TRPV1 Signaling Pathways in Cultured DRG Neurons.

Figure 3 Reversal of CBD-mediated TRPV1 desensitization in DRG neurons. Capsaicin responses without any added drugs (A, bar 1), were similar to responses in the presence of 20 µMol/L forskolin (FSK) (A, bar 2). Capsaicin responses were significantly reduc
Figure 7 Chart

CBD-mediated TRPV1 desensitization was reversed by forskolin (cAMP pathway activator) and cyclosporin (calcineurin inhibitor), indicating that cannabidiol's analgesic mechanism involves phosphatase-dependent receptor desensitization in DRG neurons.

CBD Effects on TRPV1 Signaling Pathways in Cultured DRG Neurons.

Figure 4 Forskolin-stimulated cAMP is inhibited by CBD. cAMP levels in the presence of vehicle (bar 1), were significantly increased by 1 µMol/L FSK (**P=0.0079, n=5), but similar to those in the presence of 1 µMol/L CBD (bar 3, n.s). Forskolin-stimulated
Figure 8 Chart

Forskolin-stimulated cAMP levels were significantly inhibited by CBD co-treatment in DRG neurons, suggesting cannabidiol modulates the cAMP-PKA signaling axis downstream of TRPV1 activation.

CBD Effects on TRPV1 Signaling Pathways in Cultured DRG Neurons.